智慧成就发展,欢迎来到北京伟瑞迪科技官网 !

上海:推广VOCs简易治理设施精细化管控!2023年大气与噪声污染防治工作要点

发布时间:2023-02-24

上海:推广VOCs简易治理设施精细化管控!2023年大气与噪声污染防治工作要点



   为深化细颗粒物(PM2.5)和臭氧(O3)协同治理,推动挥发性有机物(VOCs)和氮氧化物(NOx)协同减排,上海市生态环境局印发了《上海市2023年大气与噪声污染防治工作要点》(沪环大气〔2023〕38号)。文件指出,2023年,本市各区PM2.5年均浓度≤31微克/立方米,空气质量优良率≥87.7%,巩固全面消除重污染天气成效,噪声管理实现新进步。



微信图片_20230224142834.png




上海市2023年大气与噪声污染防治工作要点

2023年是全面贯彻落实党的二十大精神的开局之年,是实施“十四五”规划承上启下的关键一年。为深入推进本市大气生态环境保护工作,深化细颗粒物(PM2.5)和臭氧(O3)协同治理,推动挥发性有机物(VOCs)和氮氧化物(NOx)协同减排,持续改善本市环境空气质量和提升噪声污染防治水平,特制定本工作要点。

一、工作目标

2023年,本市各区PM2.5年均浓度≤31微克/立方米,空气质量优良率≥87.7%,巩固全面消除重污染天气成效,噪声管理实现新进步。

二、重点工作

(一)全面启动第三轮清洁空气行动计划。印发实施本市第三轮清洁空气行动计划和臭氧污染防治、柴油货车污染治理专项行动方案,以及配套任务清单;修订空气重污染专项应急预案。

(二)深入推进VOCs污染防治。持续推动低VOCs含量产品源头替代;推广VOCs简易治理设施精细化管控,对无法稳定达标的继续开展清理整治;全面完成本市VOCs2.0减排量核算核查和专项补贴审核工作。

(三)扎实推进柴油货车和非道路移动机械污染治理。贯彻国家标准要求,全面实施重型柴油车国六b排放标准;持续开展国三柴油车提前报废补贴,研究国四柴油车提前报废补贴政策;持续推进重型柴油车OBD远程在线监控数据应用;修订非道路移动机械申报登记和标志管理办法,完善非道路移动机械申报登记制度,持续推进非道路移动机械远程在线监控。

(四)组织开展重点领域专项执法或检查。针对柴油车和非道路移动机械、中小锅炉、加油站和储油库、企业自备油品等重点领域组织开展专项执法或检查。

(五)启动实施本市噪声污染防治行动计划。编制《上海市“十四五”噪声污染防治行动计划》,完成《中华人民共和国噪声污染防治法》部分条款部门职责分工方案编制,并报请市政府发布。

(六)探索超大城市大气与噪声污染防治新机制。对标北京等省市,聚焦移动源管理、餐饮油烟治理和扬尘管控、噪声污染防治等领域,开展对标研究分析;鼓励各区因地制宜、积极探索超大城市大气和噪声污染治理的新机制。

三、常规工作

(一)固定源管理

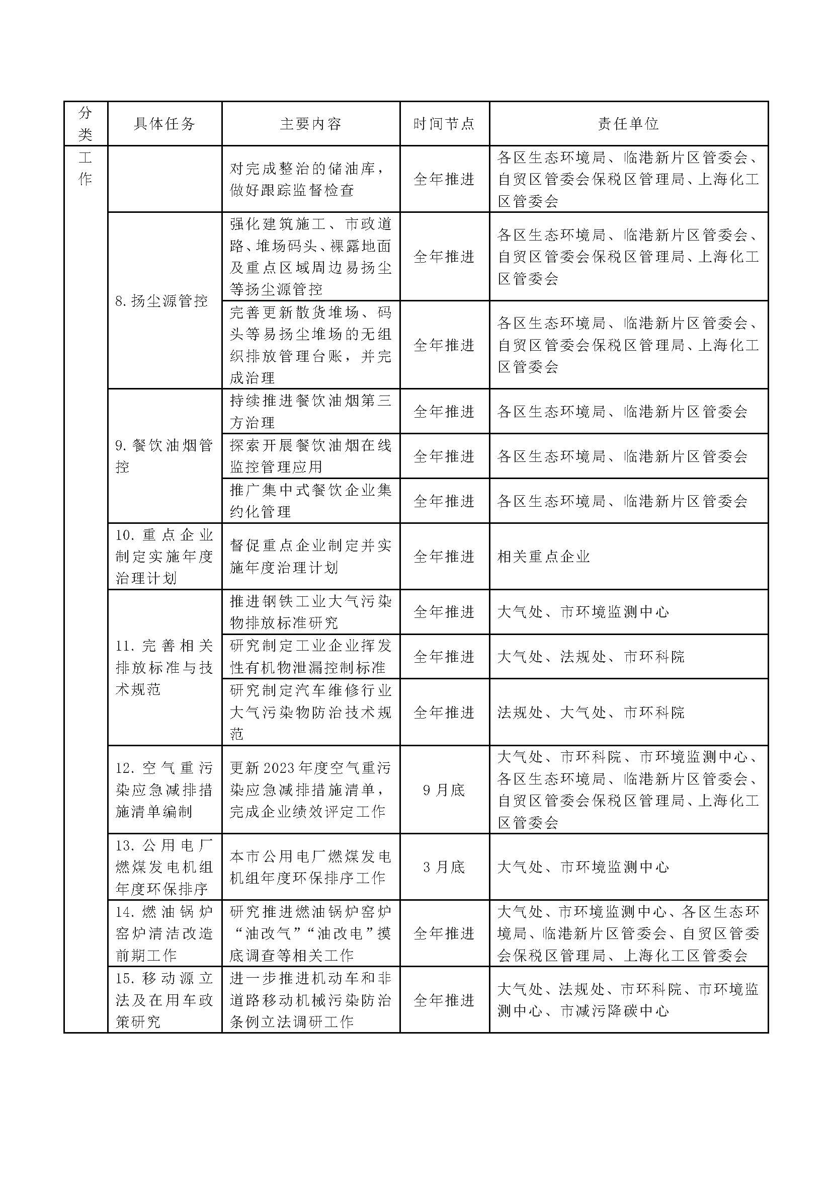
1. 持续开展储油库专项整治工作,对完成整治的储油库,做好跟踪监督检查。

2. 持续强化建筑施工、市政道路、堆场码头、裸露地面及重点区域周边易扬尘等扬尘源管控;完善更新散货堆场、码头等易扬尘堆场的无组织排放管理台账,并完成治理。

3. 持续推进餐饮油烟第三方治理,探索开展餐饮油烟在线监控管理应用,推广集中式餐饮企业集约化管理。

4. 督促本市重点企业继续加大大气污染治理力度,按照“一厂一策、分步实施”原则,制定并实施年度治理计划(见附件3)。

5. 推进钢铁工业大气污染物排放标准研究,研究制定工业企业挥发性有机物泄漏控制标准和汽车维修行业大气污染物防治技术规范。

6. 更新2023年度空气重污染应急减排措施清单,完成企业绩效评定工作。

7. 开展公用电厂燃煤发电机组年度环保排序工作。

8. 研究推进燃油锅炉窑炉“油改气”“油改电”相关前期工作。

(二)移动源管理

1. 持续开展机动车和非道路移动机械污染防治条例立法调研工作;研究推进车用油品提标升级、在用车检验标准提标、国二非道路移动机械禁止使用区划定和报废补贴政策等工作。

2. 按照国家和本市相关要求,开展新车环保一致性检查、物流运输企业入户监督抽测及其使用燃油和车用尿素抽检,督促企业完善油品进出台账管理,完成加油站、储油库监督检查和企业内部加油站的监管抽测。推动加油站二阶段油气回收设施、设备的维护更新,启动油气处理装置试点。

3. 持续开展新生产非道路移动机械环保一致性检查,严格落实高污染非道路移动机械禁用区规定,深化在用非道路移动机械属地化管理。

4. 启用移动源智慧管理信息化系统,进一步挖掘移动源信息系统应用场景,推进新柴油车和国四新机械远程在线监控联网,持续提升移动源信息化管理水平。

5. 按照国家统一部署,推进原油成品油码头和油船挥发性有机物治理工作;加强汽油储、运、销环节的油气回收治理和监管。

(三)噪声管理

持续推进《中华人民共和国噪声污染防治法》等法规宣贯培训;完成本市声环境功能区划评估,开展噪声敏感建筑物集中区域划分研究;组织各区开展房屋类建筑工程夜间施工办理;继续做好绿色护考。

(四)区域

进一步深化长三角大气污染联防联控,推进长三角高污染车辆信息共享和完善数据更新机制;持续开展环杭州湾地区石化化工行业挥发性有机物“三统一”协同治理,支持金山、青浦、嘉定、宝山等相关区,加强与苏浙相关地市(县)合作协作,共同提升区域大气污染防治协作水平。

(五)其他

1. 更新大气污染源排放清单;做好第六届进博会空气质量保障工作;配合做好第十九届亚运会和第四届亚残运会空气质量保障工作;支持相关区联合开展跨区大气污染成因分析和协同排查管控。

2. 持续加强消耗臭氧层物质(ODS)和氢氟碳化物管理,组织区局开展ODS备案和监督执法检查,继续推进全国ODS信息管理系统的使用。

3. 加大宣传力度。做好六五环境日和9.16世界臭氧层日有关宣传工作。

附件2_页面_1.jpg




返回上一页

微信扫一扫

400 683 8508
Copyright. ©2017北京伟瑞迪科技有限公司 京A2-20044005号 公司地址:北京市海淀区丰慧中路7号